
近日,番茄品质和抗逆调控机制与遗传改良团队梁燕教授课题组在 《The Plant Journal》期刊上发表了题为 “Phytochrome-interacting factor 1b (SlPIF1b) affects the fruit quality of tomato by regulating chloroplast development”的研究论文。园艺学院已毕业博士研究生王晋和在读博士生Muhammad Mehran Abbas为论文的共同第一作者,梁燕教授为通讯作者。
该研究利用 EMS诱变获得了一个由光敏色素互作因子SlPIF1b突变引起的番茄绿果肩突变体GS,其果实肩部呈深绿色,叶绿体发育增强。通过RNA-seq和基因分型分析,发现SlPIF1b的启动子存在-21bp (A→T)突变位点,导致SlPIF1b核心转录元件TATA-box缺失,从而抑制SlPIF1b的转录。
进一步研究发现,在GS中过表达SlPIF1b抑制了果实叶绿体的发育,导致果实的肩部颜色变浅,叶绿素含量降低,光合作用活性降低,淀粉积累减少,果实成熟后品质下降(图1)。SlPIF1b的下调表达显著促进了果实叶绿体的发育和功能,从而增加了叶绿素和类胡萝卜素的积累(图2)。

图1 SlPIF1b负调控番茄果实叶绿体发育和叶绿素合成

图2 SlPIF1b的VIGS沉默对番茄果实的影响
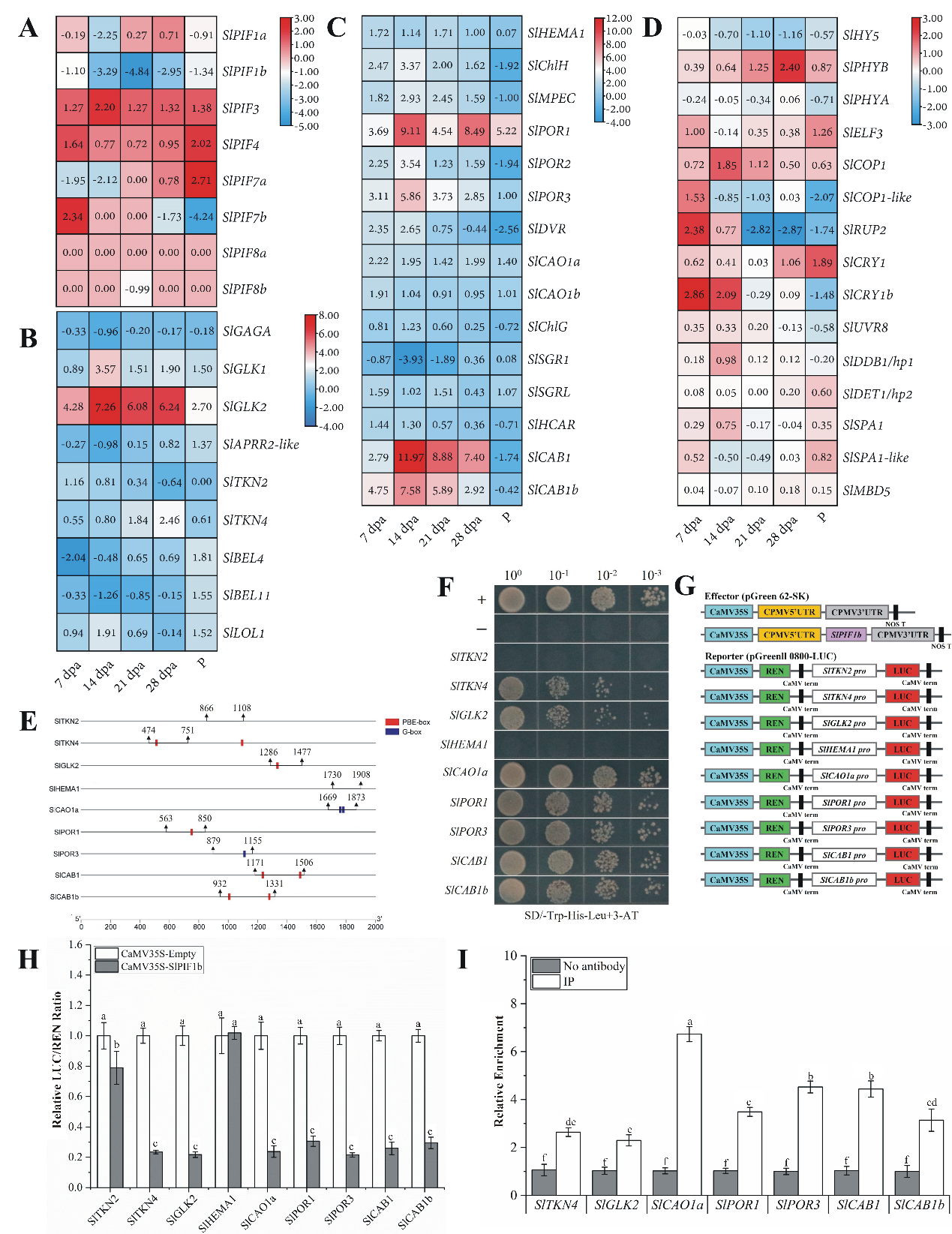
根据RNA-seq和转录活性分析,推测SlPIF1b可能与SlGLK2、SlTKN4、SlCAO1a、SlPOR1、SlPOR3、SlCAB1和SlCAB1b启动子中的G/PBE-box元件结合,导致其表达受到抑制(图3)。

图3 SLPIF1b抑制与叶绿体发育和叶绿素合成相关的基因的表达
该研究揭示了SlPIF1b调控番茄果实叶绿体发育和叶绿素合成的具体调控机制,SlPIF1b转录抑制促进了叶绿体的发育和绿果肩的形成,增加了叶绿素的积累,改善了光合作用和最终果实的品质,为番茄品质改良提供了宝贵的遗传资源和理论依据。
该研究得到“十三五”国家重点研发计划项目(2016YFD0101703)、陕西省重点研发计划项目(2019ZDLNY03-05)和西安市重点农业产业链关键技术研发项目(24NYGG0006)等项目资助。园艺学院园艺科学研究中心为该研究提供了技术支持。
原文链接:https://doi.org/10.1111/tpj.70680